Intl. Criminal Law
Equipo Nizkor
        Tienda | Donaciones online
Derechos | Equipo Nizkor       

18Feb15


International Law and Agreements: Their Effect upon U.S. Law


Contents

Introduction

Forms of International Agreements

Effects of International Agreements on U.S. Law

Customary International Law

Reference to Foreign Law by U.S. Courts

Figures

Figure A-1. Steps in the Making of a Treaty
Figure A-2. Steps in the Making of an Executive Agreement

Appendixes

Appendix. Steps in the Making of a Treaty and in the Making of an Executive Agreement


Summary

This report provides an introduction to the roles that international law and agreements play in the United States. International law is derived from two primary sources--international agreements and customary practice. Under the U.S. legal system, international agreements can be entered into by means of a treaty or an executive agreement. The Constitution allocates primary responsibility for entering into such agreements to the executive branch, but Congress also plays an essential role. First, in order for a treaty (but not an executive agreement) to become binding upon the United States, the Senate must provide its advice and consent to treaty ratification by a two-thirds majority. Secondly, Congress may authorize congressional-executive agreements. Thirdly, many treaties and executive agreements are not self-executing, meaning that implementing legislation is required to provide U.S. bodies with the domestic legal authority necessary to enforce and comply with an international agreement's provisions.

The status of an international agreement within the United States depends on a variety of factors. Self-executing treaties have a status equal to federal statute, superior to U.S. state law, and inferior to the Constitution. Depending upon the nature of executive agreements, they may or may not have a status equal to federal statute. In any case, self-executing executive agreements have a status that is superior to U.S. state law and inferior to the Constitution. Treaties or executive agreements that are not self-executing generally have been understood by the courts to have limited status domestically; rather, the legislation or regulations implementing these agreements are controlling.

The effects of the second source of international law, customary international practice, upon the United States are more ambiguous and controversial. While there is some Supreme Court jurisprudence finding that customary international law is part of U.S. law, U.S. statutes that conflict with customary rules remain controlling. Customary international law is perhaps most clearly recognized under U.S. law via the Alien Tort Statute (ATS), which establishes federal court jurisdiction over tort claims brought by aliens for violations of "the law of nations."

Recently, there has been some controversy concerning references made by U.S. courts to foreign laws or jurisprudence when interpreting domestic statutes or constitutional requirements. Historically, U.S. courts have on occasion looked to foreign jurisprudence for persuasive value, particularly when the interpretation of an international agreement is at issue, but foreign jurisprudence never appears to have been treated as binding. Though U.S. courts will likely continue to refer to foreign jurisprudence, where, when, and how significantly they will rely upon it is difficult to predict.


Introduction

International law consists of "rules and principles of general application dealing with the conduct of [S]tates and of international organizations and with their relations inter se, as well as with some of their relations with persons, whether natural or juridical." |1| Rules of international law can be established in three main ways: (1) by international, formal agreement, usually between States (i.e., countries), (2) in the form of international custom, and (3) by derivation of principles common to major world legal systems. |2|

Since its inception, the United States has understood international legal commitments to be binding upon it both internationally and domestically. |3| The United States assumes international obligations most frequently when it makes agreements with other States or international bodies that are intended to be legally binding upon the parties involved. Such legal agreements are made through treaty or executive agreement. The U.S. Constitution allocates primary responsibility for such agreements to the executive branch, but Congress also plays an essential role. First, in order for a treaty (but not an executive agreement) to become binding upon the United States, the Senate must provide its advice and consent to treaty ratification by a two-thirds majority. |4| Secondly, Congress may authorize congressional-executive agreements. Thirdly, in order to have domestic, judicially enforceable legal effect, the provisions of many treaties and executive agreements may require implementing legislation that provides U.S. bodies with the authority necessary to enforce and comply with an international agreement's provisions. |5|

The effects of customary international law and the law of foreign States (foreign law) upon the United States are more ambiguous and sometimes controversial. There is some Supreme Court jurisprudence finding that customary international law is incorporated into domestic law, but this incorporation is only to the extent that "there is no treaty, and no controlling executive or legislative act or judicial decision" in conflict. |6| Though foreign law and practice have long been seen as persuasive by American courts as evidence of customary norms, their use in certain regards (particularly with respect to interpreting the Constitution) has prompted some criticism by a number of lawmakers and scholars. This report provides an introduction to the role that international law and agreements play in the United States.

Forms of International Agreements

The United States regularly enters into international legal agreements with other States or international organizations that are legally binding as a matter of international law. Under U.S. law, legally binding international agreements may take the form of treaties or executive agreements. In this regard, it is important to distinguish "treaty" in the context of international law, in which "treaty" and "international agreement" are synonymous terms for all binding agreements, |7| and "treaty" in the context of domestic American law, in which "treaty" may more narrowly refer to a particular subcategory of binding international agreements. |8|

Treaties

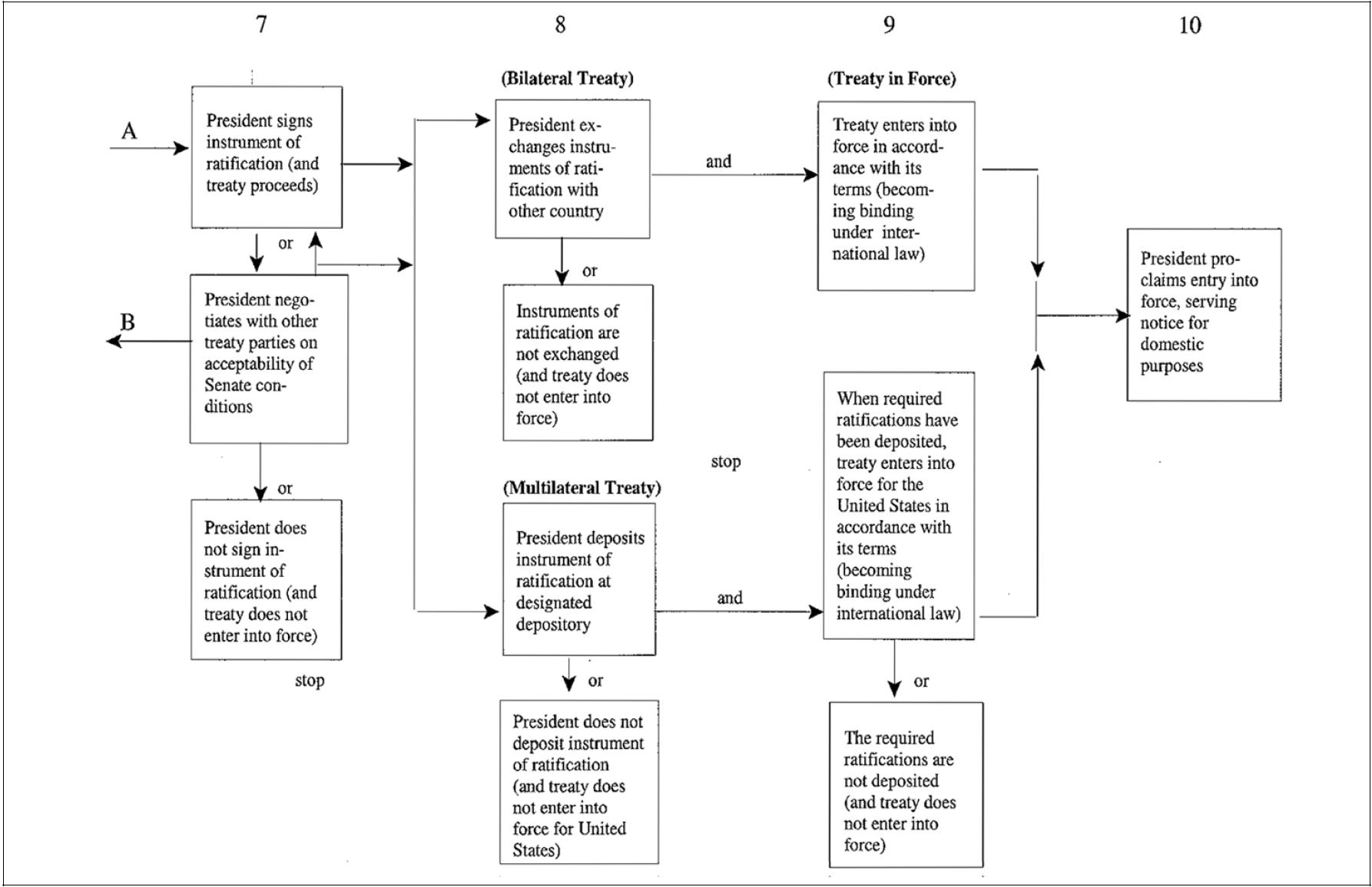
Under U.S. law, a treaty is an agreement negotiated and signed |9| by the Executive that enters into force if it is approved by a two-thirds majority of the Senate and is subsequently ratified by the President. Treaties generally require parties to exchange or deposit instruments of ratification in order for them to enter into force. A chart depicting the steps necessary for the United States to enter a treaty is in the Appendix.

The Senate may, in considering a treaty, condition its consent on certain reservations, |10| declarations, |11| understandings, |12| and provisos |13| concerning treaty application. If accepted, these conditions may limit and/or define U.S. obligations under the treaty. |14| The Senate may also propose to amend the text of the treaty itself. The other party or parties to the agreement would have to consent to these changes in order for them to take effect.

The use of reservations, understandings, and declarations (RUDs) to condition U.S. consent to treaties has met with criticism from some international law scholars. on occasion it has been alleged that RUDs should be deemed invalid because they are incompatible with the object and purpose of an underlying treaty--particularly those RUDs which aver that the United States is able to fully comply with treaty obligations through existing law. |15| Another frequently voiced objection to RUDs is that those positing that a treaty is non-self-executing (i.e., implementing legislation is required to give the treaty domestic legal effect) conflict with the Constitution's Supremacy Clause |16| because a non-self-executing treaty cannot be said to constitute the "law of the land." |17| Proponents of this view regard at least some provisions of treaties as presumptively self-executing, which, they contend, cannot be altered by the President or the Senate consistent with the Constitution. |18| Proponents of non-self-executing declarations argue that the Supremacy Clause makes federal statutes the law of the land but says nothing about lawmakers' ability to define the domestic scope of these laws; the same should be true for treaties. |19|

However much controversy RUDs may have engendered among academics, they have produced little detailed discussion in courts. In general, U.S. courts appear to interpret U.S. treaty obligations in light of any RUDs attached to the instrument of ratification. |20| Where a treaty is ratified with a declaration that it is not self-executing, a court will not give its provisions the effect of domestic law enforceable of themselves. |21| However, even non-self-executing treaties may sometimes be invoked by courts for other purposes; |22| for example, ambiguous statutes may be interpreted in such a way as to comport with U.S. treaty obligations. |23|

Executive Agreements

The great majority of international agreements that the United States enters into are not treaties but executive agreements--agreements entered into by the executive branch that are not submitted to the Senate for its advice and consent. Congress generally requires notification upon the entry of such an agreement. |24| Executive agreements are not specifically discussed in the Constitution, but they nonetheless have been considered valid international compacts under Supreme Court jurisprudence and as a matter of historical practice. |25| Although the United States has entered international compacts by way of executive agreement since the earliest days of the Republic, executive agreements have been employed much more frequently since the World War II era. In recent years, the State Department has begun making available on its website the text of executive agreements recently entered by the United States. |26| Adding these agreements to earlier State Department estimates, it would appear that over 18,500 executive agreements have been concluded by the United States since 1789 (more than 17,300 of which were concluded since 1939), compared to roughly 1,100 treaties that have been ratified by the United States. |27| However, this estimate seems likely to undercount the number of executive agreements entered by the United States. While the precise number of unreported executive agreements is unknown, there is likely a substantial number of agreements (mainly dealing with "minor or trivial undertakings" |28|) that are not included in these figures. |29|

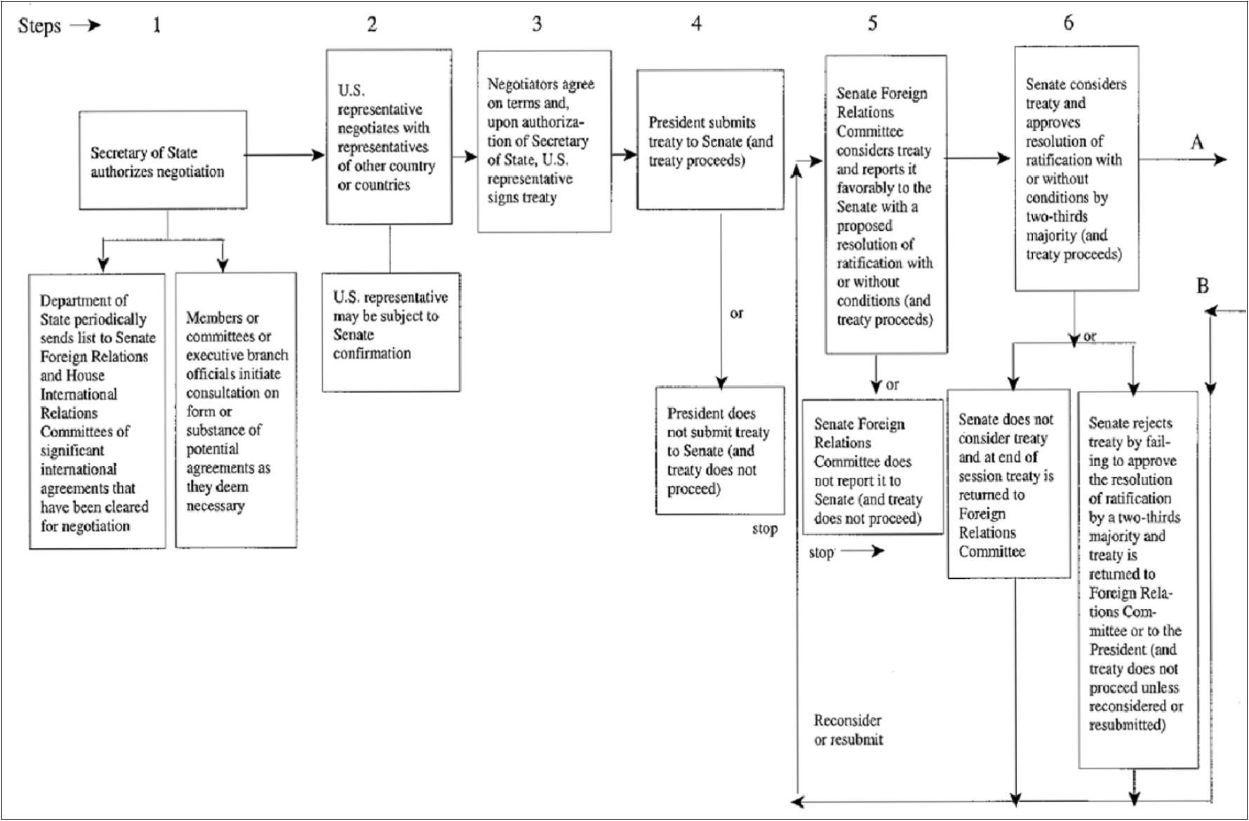
There are three types of prima facie legal executive agreements: (1) congressional-executive agreements, in which Congress has previously or retroactively authorized an international agreement entered into by the Executive; (2) executive agreements made pursuant to an earlier treaty, in which the agreement is authorized by a ratified treaty; and (3) sole executive agreements, in which an agreement is made pursuant to the President's constitutional authority without further congressional authorization. The Executive's authority to enter the agreement is different in each case. A chart describing the steps in the making of an executive agreement is in the Appendix.

In the case of congressional-executive agreements, the "constitutionality ... seems well established." |30| Unlike in the case of treaties, where only the Senate plays a role in approving the agreement, both houses of Congress are involved in the authorizing process for congressional-executive agreements. Congressional authorization of such agreements takes the form of a statute which must pass both houses of Congress. Historically, congressional-executive agreements have been made for a wide variety of topics, ranging from postal conventions to bilateral trade to military assistance. |31| The North American Free Trade Agreement and the General Agreement on Tariffs and Trade are notable examples of congressional-executive agreements.

Agreements made pursuant to treaties are also well-established as legitimate, though controversy occasionally arises as to whether the agreement was actually imputed by the treaty in question. |32| Since the earlier treaty is the "Law of the Land," |33| the power to enter into an agreement required or contemplated by the treaty lies fairly clearly within the President's executive function.

Sole executive agreements rely on neither treaty nor congressional authority to provide for their legal basis. The Constitution may confer limited authority upon the President to promulgate such agreements on the basis of his foreign affairs power. |34| If the President enters into an executive agreement pursuant to and dealing with an area where he has clear, exclusive constitutional authority--such as an agreement to recognize a particular foreign government for diplomatic purposes--the agreement is legally permissible regardless of Congress's opinion on the matter. |35|

If, however, the President enters into an agreement and his constitutional authority over the agreement's subject matter is unclear, a reviewing court may consider Congress's position in determining whether the agreement is legitimate. |36| If Congress has given its implicit approval to the President entering the agreement, or is silent on the matter, it is more likely that the agreement will be deemed valid. When Congress opposes the agreement and the President's constitutional authority to enter the agreement is ambiguous, it is unclear if or when such an agreement would be given effect. The Litvinov Assignment, under which the Soviet Union purported to assign to the United States claims to American assets in Russia that had previously been nationalized by the Soviet Union, is an example of a sole executive agreement.

Choosing Between a Treaty and an Executive Agreement

There has been long-standing scholarly debate over whether certain types of international agreements may only be entered as treaties, subject to the advice and consent of the Senate, or whether a congressional-executive agreement may always serve as a constitutionally permissible alternative to a treaty. |37| A central legal question in this debate concerns whether the U.S. federal government, acting pursuant to a treaty, may regulate matters that could not be reached by a statute enacted by Congress pursuant to its enumerated powers under Article I of the Constitution. |38| Adjudication of the propriety of congressional-executive agreements has been rare, in significant part because plaintiffs often cannot demonstrate that they have suffered a redressable injury giving them standing, |39| or fail to make a justiciable claim. |40|

A recurring concern for the executive and legislative branches is whether an international commitment should be entered into as a treaty or an executive agreement. The Senate may prefer that significant international commitments be entered as treaties, and fear that reliance on executive agreements will lead to an erosion of the treaty power. The House may want an international compact to take the form of a congressional-executive agreement, so that it may play a greater role in its consideration. As a matter of historical practice, some types of international agreements have traditionally been entered as treaties in all or nearly every instance, including compacts concerning mutual defense, |41| extradition and mutual legal assistance, |42| human rights, |43| arms control and reduction, |44| environmental protection, |45| taxation, |46| and the final resolution of boundary disputes. |47|

State Department regulations prescribing the process for coordination and approval of international agreements (commonly known as the "Circular 175 procedure") |48| include criteria for determining whether an international agreement should take the form of a treaty or an executive agreement. Congressional preference is one of several factors considered when determining the form that an international agreement should take. According to State Department regulations,

    In determining a question as to the procedure which should be followed for any particular international agreement, due consideration is given to the following factors:

    (1) The extent to which the agreement involves commitments or risks affecting the nation as a whole;
    (2) Whether the agreement is intended to affect state laws;
    (3) Whether the agreement can be given effect without the enactment of subsequent legislation by the Congress;
    (4) Past U.S. practice as to similar agreements;
    (5) The preference of the Congress as to a particular type of agreement;
    (6) The degree of formality desired for an agreement;
    (7) The proposed duration of the agreement, the need for prompt conclusion of an agreement, and the desirability of concluding a routine or short-term agreement; and
    (8) The general international practice as to similar agreements.

    In determining whether any international agreement should be brought into force as a treaty or as an international agreement other than a treaty, the utmost care is to be exercised to avoid any invasion or compromise of the constitutional powers of the President, the Senate, and the Congress as a whole. |49|

In 1978, the Senate passed a resolution expressing its sense that the President seek the advice of the Senate Committee on Foreign Relations in determining whether an international agreement should be submitted as a treaty. |50| The State Department subsequently modified the Circular 175 procedure to provide for consultation with appropriate congressional leaders and committees concerning significant international agreements. |51| Consultations are to be held "as appropriate." |52|

Nonlegal Agreements

Not every pledge, assurance, or arrangement made between the United States and a foreign party constitutes a legally binding international agreement. In some cases, the United States makes "political commitments" or "gentlemen's agreements" with foreign States. Although these agreements do not modify existing legal authorities or obligations, which remain controlling under both U.S. domestic and international law, such commitments may nonetheless carry significant moral and political weight. In some instances, a nonlegal agreement between States may serve as a stopgap measure until such time as the parties may conclude a permanent legal settlement. |53| In other instances, a nonlegal agreement may itself be intended to have a lasting impact upon the parties' relationship.

The executive branch has long claimed the authority to enter such agreements on behalf of the United States without congressional authorization, asserting that the entering of political commitments by the Executive is not subject to the same constitutional constraints as the entering of legally binding international agreements. |54| An example of a nonlegal agreement is the 1975 Helsinki Accords, a Cold War agreement signed by 35 nations, which contains provisions concerning territorial integrity, human rights, scientific and economic cooperation, peaceful settlement of disputes, and the implementation of confidence-building measures.

An international agreement is generally presumed to be legally binding in the absence of an express provision indicating its nonlegal nature. State Department regulations recognize that this presumption may be overcome when there is "clear evidence, in the negotiating history of the agreement or otherwise, that the parties intended the arrangement to be governed by another legal system." |55| Other factors that may be relevant in determining whether an agreement is nonlegal in nature include the form of the agreement and the specificity of its provisions. |56|

The Executive's authority to enter such arrangements--particularly when those arrangements contemplate the possibility of U.S. military action--has been the subject of long-standing dispute between Congress and the Executive. |57| In 1969, the Senate passed the National Commitments Resolution, stating the sense of the Senate that "a national commitment by the United States results only from affirmative action taken by the executive and legislative branches of the United States government by means of a treaty [or legislative enactment] ... specifically providing for such commitment." |58| The Resolution defined a "national commitment" as including "the use of the armed forces of the United States on foreign territory, or a promise to assist a foreign country ... by the use of armed forces ... either immediately or upon the happening of certain events." |59|

According to the committee report accompanying the Resolution, the motivation for the Resolution was concern over the growing development of "constitutional imbalance" in matters of foreign relations, with Presidents frequently making significant foreign commitments on behalf of the United States without congressional action. Among other things, the report criticized a practice it described as "commitment by accretion," by which a

    sense of binding commitment arises out of a series of executive declarations, no one of which in itself would be thought of as constituting a binding obligation. Simply repeating something often enough with regard to our relations with some particular country, we come to support that our honor is involved in an engagement no less solemn than a duly ratified treaty. |60|

The National Commitments Resolution took the form of a sense of the Senate resolution, and accordingly had no legal effect. Although Congress has occasionally considered legislation that would bar the adoption of significant military commitments without congressional action, |61| no such measure has been enacted.

Unlike in the case of legally binding international agreements, there is no statutory requirement that the executive branch notify Congress of every nonlegal agreement it enters on behalf of the United States. State Department regulations, including the Circular 175 procedure, also do not provide clear guidance for when or whether Congress will be consulted when determining whether to enter a nonlegal arrangement in lieu of a legally binding treaty or executive agreement. |62| The primary means Congress uses to exercise oversight authority over such non-binding arrangements is through its appropriations power or via other statutory enactments, by which it may limit or condition actions the United States may take in furtherance of the arrangement.

Effects of International Agreements on U.S. Law

The effects that international legal agreements entered into by the United States have upon U.S. domestic law are dependent upon the nature of the agreement; namely, whether the agreement is self-executing or non-self-executing, and possibly whether it was made pursuant to a treaty or an executive agreement.

Self-Executing vs. Non-Self-Executing Agreements

Some provisions of international treaties or executive agreements are considered "self-executing," meaning that they have the force of law without the need for subsequent congressional action. |63| Treaty provisions that are not considered self-executing are understood to require implementing legislation to provide U.S. agencies with legal authority to carry out the functions and obligations contemplated by the agreement or to make them enforceable in court by private parties. |64| Treaties have been found to be non-self-executing for at least three reasons: (1) the agreement manifests an intention that it shall not become effective as domestic law without the enactment of implementing legislation; (2) the Senate in giving consent to a treaty, or Congress by resolution, requires implementing legislation; |65| or (3) implementing legislation is constitutionally required. |66| There is significant scholarly debate regarding the distinction between self-executing and non-self-executing agreements, including the ability of U.S. courts to apply and enforce them. |67|

Until implementing legislation is enacted, existing domestic law concerning a matter covered by an international agreement that is not self-executing remains unchanged and controlling law in the United States. However, when a treaty is ratified or an executive agreement is entered into, the United States acquires obligations under international law and may be in default of those obligations unless implementing legislation is enacted. |68|

At least since the Supreme Court's 1920 ruling in Missouri v. Holland, |69| courts have recognized that Congress may permissibly legislate on matters beyond the scope of its enumerated powers under Article I of the Constitution without violating the Tenth Amendment, when such legislation is necessary and proper to implement requirements established by a ratified treaty. In Holland, the Supreme Court upheld a federal law regulating the killing of migratory birds that had been adopted pursuant to a treaty between the United States and Great Britain, notwithstanding the fact that a similar statute enacted in the absence of a treaty had been found by a lower court to be beyond the scope of Congress's enumerated powers and unconstitutional on Tenth Amendment grounds. Writing for the Holland Court, Justice Holmes stated:

    To answer this question it is not enough to refer to the Tenth Amendment, reserving the powers not delegated to the United States, because by Article II, § 2, the power to make treaties is delegated expressly, and by Article vI treaties made under the authority of the United States, along with the Constitution and laws of the United States made in pursuance thereof, are declared the supreme law of the land. If the treaty is valid there can be no dispute about the validity of the statute under Article I, § 8, as a necessary and proper means to execute the powers of the Government. |70|

The extent to which Congress may intrude upon traditional state authority through treaty-implementing legislation remains unclear, though there is reason to believe that it could not enact legislation that infringed upon the essential character of U.S. states, such as through legislation that commandeered state executive and legislative authorities. |71|

In January 2013, the Supreme Court granted certiorari in Bond v. United States, in which the Court was asked to once again consider the extent to which the Tenth Amendment acts as a constitutional constraint upon Congress's ability to enact treaty-implementing legislation. |72| The petitioner had been convicted under the Chemical Weapons Convention Implementation Act of 1998 (CWCIA), |73| for attempting to poison her husband's paramour with toxic chemicals. She argued that the act, as applied to her, impermissibly intruded upon matters falling under traditional state authority, and that Congress may not act beyond the scope of its enumerated powers to implement a treaty.

The Supreme Court, however, opted in Bond not to revisit its earlier statement in Missouri v. Holland regarding the scope of the treaty power, or provide any clear signal as to whether it agreed with the earlier Court's characterization. |74| The Court declined to reach the constitutional issue because the criminal provisions of the CWCIA should "be read consistent with the principles of federalism inherent in our constitutional structure," |75| and therefore should not be interpreted to cover the petitioner's conduct. Nonetheless, the Bond ruling may suggest that the Court will not normally interpret legislation, including treaty-implementing legislation, as having been intended to reach matters that have traditionally been seen as subject to state or local regulation.

It should be noted, however, that the Court's ruling in Bond likely has no consequence upon Congress's ability to enact legislation on matters covered by ratified treaties, when such legislation can be clearly justified as a constitutionally valid exercise of Congress's legislative authority under Article I of the Constitution.

Conflict with Existing Laws

Sometimes, a treaty or executive agreement will conflict with one of the three main tiers of domestic law--U.S. state law, federal law, or the Constitution. For domestic purposes, a ratified, self-executing treaty is the law of the land equal to federal law |76| and superior to U.S. state law, |77| but inferior to the Constitution. |78| A self-executing executive agreement is likely superior to U.S. state law, |79| but sole executive agreements may be inferior to conflicting federal law in certain circumstances (congressional-executive agreements or executive agreements pursuant to treaties are equivalent to federal law), |80| and all executive agreements are inferior to the Constitution. |81| In cases where ratified treaties or certain executive agreements are equivalent to federal law, the "last in time" rule establishes that a more recent statute will trump an earlier, inconsistent international agreement, while a more recent self-executing agreement will trump an earlier, inconsistent statute. |82| Treaties and executive agreements that are not self-executing, on the other hand, have generally been understood to lack domestic legal effect in the absence of implementing legislation. |83| "The responsibility for transforming an international obligation arising from a non-self-executing treaty into domestic law falls to Congress." |84| Accordingly, it appears unlikely that a non-self-executing agreement could be converted into judicially enforceable domestic law via unilateral presidential action. |85|

Customary International Law

Customary international law is defined as resulting from "a general and consistent practice of States followed by them from a sense of legal obligation." |86| This means that all, or nearly all, States consistently follow the practice in question and they must do so because they believe themselves legally bound, a concept often referred to as opinio juris sive necitatis (opinio juris). If States generally follow a particular practice but do not feel bound by it, it does not constitute customary international law. |87| Further, there are ways for States to avoid being subject to customary international law. First, a State which is a persistent objector to a particular requirement of customary international law is exempt from it. |88| Second, under American law, the United States can exempt itself from customary international law requirements by passing a contradictory statute under the "last in time" rule. |89| As a result, while customary international law may be incorporated, its impact when in conflict with other domestic law appears limited.

In examining State behavior to determine whether opinio juris is present, courts might look to a variety of sources, including, inter alia, relevant treaties, unanimous or near-unanimous declarations by the United Nations General Assembly concerning international law, |90| and whether noncompliance with an espoused universal rule is treated as a breach of that rule. |91|

In 1900, the Supreme Court stated that customary international law "is our law," but only when there is not already a controlling executive or legislative act. |92| There does not appear to be a case where the Court has ever struck down a U.S. statute on the ground that it violated customary international law. However, customary international law can potentially affect how domestic law is construed. If two constructions of an ambiguous statute are possible, one of which is consistent with international legal obligations and one of which is not, courts will often construe the statute so as not to violate international law, presuming such a statutory reading is reasonable. |93|

Some particularly prevalent rules of customary international law can acquire the status of jus cogens norms--peremptory rules which permit no derogation, such as the international prohibition against slavery or genocide. |94| For a particular area of customary international law to constitute a jus cogens norm, State practice must be extensive and virtually uniform. |95|

The Alien Tort Statute (ATS)

Perhaps the clearest example of U.S. law incorporating customary international law is via the Alien Tort Statute (ATS), sometimes referred to as the Alien Tort Claims Act. |96| The ATS originated as part of the Judiciary Act of 1789, and establishes federal court jurisdiction over tort claims brought by aliens for violations of either a treaty of the United States or "the law of nations." |97| Until 1980, this statute was rarely used, but in Filartiga v. Pena-Irala, the Second Circuit relied upon it to award a civil judgment against a former Paraguayan police official who had allegedly tortured the plaintiffs while still in Paraguay. In doing so, the Filartiga Court concluded that torture constitutes a violation of the law of nations and gives rise to a cognizable claim under the ATS. |98| Since that time, the ATS has been used by aliens on a number of occasions to pursue civil judgments against persons or entities for alleged human rights violations. |99|

Until recently, the Supreme Court had not addressed the scope of the causes of action available to aliens under the ATS. In 2004, however, the Supreme Court heard Sosa v. Alvarez-Machain, |100| a case in which the plaintiff attempted to derive from the Alien Tort Statute a cause of action for violation of rules of customary international law. The case arose from the 1985 seizure of a Mexican national, Humberto Alvarez-Machain, on suspicion of assisting in the torture of a Drug Enforcement Agency (DEA) agent. When extradition attempts failed, the DEA contracted with Mexican nationals, including Jose Francisco Sosa, to abduct Alvarez-Machain from his home and bring him to the United States so he could be arrested by federal officers. |101| After a lengthy procedural challenge, |102| Alvarez-Machain was acquitted by the district court. In 1993, he returned to Mexico and commenced a civil suit against the United States and Sosa for his allegedly arbitrary arrest and detention, with his claim against Sosa being made under the ATS. The holding in Sosa clarifies when and whether the ATS provides for a cause of action on the basis of an alleged violation of customary international law.

The Supreme Court interpreted the ATS as being primarily a jurisdictional statute, giving federal courts authority to entertain claims but not creating a statutory cause of action. Nonetheless, an assessment of historical materials led the Sosa majority to conclude that the statute "was intended to have practical effect the moment it became law ... [based] on the understanding that the common law would provide a cause of action for the modest number of international law violations with a potential for personal liability at the time." |103| Claims could be pursued under the ATS based on violations of present-day international customary law, but such violations should "rest on a norm of international character accepted by the civilized world and defined with a specificity comparable to the features of the 18th-century paradigms" which existed at the time the ATS was enacted (e.g., a violation of safe conducts, infringement of the rights of ambassadors, or piracy). |104| Applying this standard, the Court held that Sosa's claim of arbitrary and unlawful arrest did not give rise to relief under the ATS.

The Court declined to provide examples of modern-day violations of the law of nations that might provide grounds for an ATS claim, and counseled restraint in finding them. |105| However, the majority opinion cites to Filartiga on a number of occasions, including citing in dicta to the Filartiga Court's finding that "for purposes of civil liability, the torturer has become--like the pirate and slave trader before him--hostis humani generis, an enemy of all mankind." |106| The Court did not, however, view provisions contained in either the Universal Declaration of Human Rights and the International Covenant on Civil and Political Rights (ICCPR)--two documents signed by the United States (and in the case of the ICCPR, ratified as a treaty) that have been widely recognized as evidence of customary international norms--as necessarily reflecting the existence of a customary international norm sufficient to support an ATS claim. |107| The application of customary international law in U.S. courts, at least with respect to providing grounds for aliens to pursue civil claims under the ATS, appears limited in scope. |108|

In the decades following the Filartiga decision, a substantial portion of ATS litigation concerned activities which occurred on foreign soil and, in many instances, involved parties with little or no ties to the United States. In 2013, the Supreme Court issued a decision in Kiobel v. Royal Dutch Petroleum Co. |109| which may significantly reduce the number of cases successfully brought under the ATS involving activities abroad. The case concerned a lawsuit brought by Nigerian citizens against two non-U.S. corporations which allegedly aided and abetted the Nigerian government in the commission of widespread human rights abuses. Although litigation before the lower courts had centered on the question of whether corporations may be held liable under the ATS for violations of the laws of nations, the Supreme Court focused upon the broader issue of the ATS's extraterritorial application. |110| In general, courts presume that federal statutes are intended to apply only to domestic conduct in the absence of evidence to the contrary, and the Kiobel Court found that this presumption also applied to the ATS. While holding that nothing in the text, history, and intent of the ATS rebutted the presumption against the ATS's extraterritorial application in many cases, the Court appeared to leave a narrow opening in situations where extraterritorial conduct might "touch and concern the territory of the United States" with "sufficient force" to overcome the presumption. |111| While the contours of this exception were largely left open for consideration in future cases, the Kiobel decision appears to significantly limit the extraterritorial application of the ATS. |112|

Reference to Foreign Law by U.S. Courts

In recent years, foreign or international legal sources have increasingly been cited by the Supreme Court when considering matters of U.S. law. While these sources have been looked to for persuasive value, they have not been treated as binding precedent by U.S. courts. |113| Reference to foreign law or jurisprudence is not a new occurrence. For example, in 1815, the Supreme Court noted that "decisions of the Courts of every country, so far as they are founded upon a law common to every country, will be received, not as authority, but with respect." |114| With respect to international law and treaty interpretation, at least, foreign practice and understanding have always been considered to have persuasive value. |115| However, domestic court reference to foreign law and practice has become increasingly controversial. |116| There is some dispute among scholars and policy makers over the extent to which American courts can and should rely on foreign practices in making decisions interpreting U.S. statutes and the Constitution, particularly following recent Supreme Court rulings that referred to foreign jurisprudence. |117|

Possibly the most notable recent references to foreign law by the Supreme Court occurred in the 2003 case of Lawrence v. Texas |118| and the 2005 case of Roper v. Simmons. |119| In Lawrence, the Court held that a Texas statute outlawing same-sex sodomy violated the Due Process Clause of the Fourteenth Amendment. In an earlier Court decision upholding anti-sodomy laws, Bowers v. Hardwick, Chief Justice Burger had written that practices akin to those in question in Lawrence had been prohibited throughout Western history. |120| Writing for the majority in Lawrence, Justice Kennedy responded to this claim by noting that decisions by other nations and the European Court of Human Rights within the past few decades conflicted with the reasoning and holding of Bowers. The Lawrence Court's opinion went on to imply in dicta that trends in other countries' understandings of "human freedom" can inform our own, though the anti-sodomy statute was struck down on separate grounds. |121|

In Roper, the Court held that the execution of persons who were juveniles at the time of their capital offenses was prohibited under the Eighth and Fourteenth Amendments. In earlier cases, the Court had struck down the death penalty for juvenile offenders under the age of 16, |122| but found that there was not a national consensus against the execution of those persons who were aged 16 or 17 at the time of the offense. |123| The Court in Roper held that "evolving standards of decency" had led to a consensus that the execution of juvenile offenders was "cruel and unusual" punishment prohibited under the Constitution. |124| Besides citing to U.S. state practice and the views of non-governmental, domestic groups as evidence confirming a national consensus against executing juvenile offenders, the Roper Court also noted "the overwhelming weight of international opinion against the juvenile death penalty." |125| Justice Kennedy, writing for the majority, stated that "[t]he opinion of the world community, while not controlling our outcome, does provide respected and significant confirmation for our own conclusions." |126|

It is not yet clear how persuasive foreign law is considered to be, or whether the Court's decisions in Lawrence, Roper, and other cases evidence a growing practice of looking to foreign jurisprudence to inform constitutional or statutory interpretation. Thus far, it does not appear that an American court has based its holding on a question of statutory or constitutional interpretation solely on foreign law. Although foreign law and practice have historically had a role in American jurisprudence and courts will likely continue to refer to it, where, when, and how significantly they will rely upon it is difficult to predict.


Appendix. Steps in the Making of a Treaty and in the Making of an Executive Agreement

Figure A-1. Steps in the Making of a Treaty


Click to enlarge

Source: Reprinted from Congressional Research Service, Treaties and Other International Agreements: The Role of the United States Senate, A Study Prepared for the Senate Comm. on Foreign Relations 8-9 (Comm. Print 2001).

Figure A-2. Steps in the Making of an Executive Agreement


Click to enlarge

Source: Reprinted from Congressional Research Service, Treaties and Other International Agreements: The Role of the United States Senate, A Study Prepared for the Senate Comm. on Foreign Relations 8-9 (Comm. Print 2001).

[Source: By Michael John Garcia, Congressional Research Service, Washington D.C., 18Feb15. Michael John Garcia is a Legislative Attorney.]


Notes:

1. Restatement (Third) of Foreign Relations, §101 (1987). Recorded international law dates back to agreements between Mesopotamian rulers five thousand years ago, but international law as we understand it began with the Roman Empire, whose scholars formulated a jus gentium (law of nations) they believed universally derivable through reason. See generally David J. Bederman, International Law in Antiquity (2001). The term "international law" appears to have been coined by Jeremy Bentham in 1789. Jeremy Bentham, An Introduction to the Principles of Morals and Legislation 326 n. 1 (Hafner Publ'g Co. 1948) (1789). Although originally governing State-to-State relations, the scope of international law has grown, beginning in the latter half of the 20th century with the emerging fields of human rights law and international criminal law, to regulate the treatment and conduct of individuals in certain circumstances. See, e.g., Universal Declaration on Human Rights, UN GAOR, Supp. No. 16, UN Doc. A/6316 (1948); Geneva Convention (Third) Relative to the Treatment of Prisoners of War, Aug. 12, 1949, 6 U.S.T. 3316, 75 U.N.T.S. 135; Geneva Convention (Fourth) Relative to the Protection of Civilian Persons in Times of War, Aug. 12, 1949, 6 U.S.T. 3516, 75 U.N.T.S. 287; International Covenant on Civil and Political Rights, G.A. Res. 2200A, U.N. GAOR, 3rd Comm., 21st Sess., 1496th plen. mtg., U.N. Doc. A/RES/2200A (XXI) (1966). See also U.S. State Dept. Pub. No. 3080, Report of Robert H. Jackson, International Conference on Military Trials 437 (1949) (arguing that crimes against humanity were "implicitly" in violation of international law even before the Nuremberg military trials of Nazi leadership for such offenses following World War II). [Back]

2. Restatement, supra footnote 1, §102. [Back]

3. See, e.g., Ware v. Hylton, 3 U.S. (3 Dall.) 199, 281 (1796) ("[w]hen the United States declared their independence, they were bound to receive the law of nations, in its modern state of purity and refinement"); Chisholm v. Georgia, 2 U.S. (2 Dall.) 419 (1793) ("the United States had, by taking a place among the nations of the earth, become amenable to the law of nations"); see also Letter from Thomas Jefferson, Secretary of State, to M. Genet, French Minister (June 5, 1793) (construing the law of nations as an "integral part" of domestic law). [Back]

4. U.S. Const. art. II, §2 (providing that the President "shall have Power, by and with the Advice and Consent of the Senate, to make Treaties, provided two-thirds of the Senators present concur"). [Back]

5. See, e.g., Foster v. Neilson, 27 U.S. (2 Pet.) 253, 314 (1828) (Marshall, C.J.) (finding that international agreements entered into by the United States are "to be regarded in courts of justice as equivalent to an act of the legislature, wherever it operates of itself, without the aid of any legislative provision. But when the terms of the stipulation import a contract, when either of the parties engages to perform a particular act, the [agreement] addresses itself to the political, not the judicial department; and the legislature must execute the contract, before it can become a rule for the court"), overruled on other grounds by United States v. Percheman, 7 Pet. 51, 8 L.Ed. 604 (1833). Congressional Research Service, Treaties and Other International Agreements: The Role of the United States Senate, A Study Prepared for the Senate Comm. on Foreign Relations 4 (Comm. Print 2001); Restatement, supra footnote 1, §111(3). [Back]

6. The Paquete Habana, 175 U.S. 677, 700 (1900). See also, e.g., United States v. Yousef, 327 F.3d 56 (2nd Cir. 2003); Galo-Garcia v. I.N.S., 86 F.3d 916 (9th Cir. 1996) ("where a controlling executive or legislative act ... exist[s], customary international law is inapplicable"); Committee of U.S. Citizens Living in Nicaragua v. Reagan, 859 F.2d 929, 939 (D.C. Cir.1988); Garcia-Mir v. Meese, 788 F.2d 1446, 1453 (11th Cir.), cert. denied, 479 U.S. 889 (1986). But see Sosa v. Alvarez-Machain, 542 U.S. 692 (2004) (holding that the Alien Tort Statute, 28 U.S.C. §1350, recognized an individual cause of action for certain egregious violations of the law of nations). [Back]

7. Vienna Convention on the Law of Treaties, entered into force Jan. 27, 1980, 1155 U.N.T.S. 331 [hereinafter "Vienna Convention"], art.2. Although the United States has not ratified the Vienna Convention, it recognizes it as generally signifying customary international law. See, e.g., Fujitsu Ltd. v. Federal Exp. Corp., 247 F.3d 423 (2nd Cir. 2001) ("we rely upon the Vienna Convention here as an authoritative guide to the customary international law of treaties ... [b]ecause the United States recognizes the Vienna Convention as a codification of customary international law ... and [it] acknowledges the Vienna Convention as, in large part, the authoritative guide to current treaty law and practice") (internal citations omitted). [Back]

8. The term "treaty" is not always interpreted under U.S. law to refer only to those agreements described in Article II, §2 of the Constitution. See Weinberger v. Rossi, 456 U.S. 25 (1982) (interpreting statute barring discrimination except where permitted by "treaty" to refer to both treaties and executive agreements); B. Altman & Co. v. United States, 224 U.S. 583 (1912) (construing the term "treaty," as used in statute conferring appellate jurisdiction, to also refer to executive agreements). [Back]

9. Under international law, States that have signed but not ratified treaties have the obligation to refrain from acts that would defeat the object or purpose of the treaty. See Vienna Convention, art. 18. [Back]

10. A "reservation" is "a unilateral statement ... made by a State, when signing, ratifying, accepting, approving or acceding to a treaty, whereby it purports to exclude or to modify the legal effect of certain provisions of the treaty in their application to that State." Id. art.2(1)(d). In practice, "[reservations change U.S. obligations without necessarily changing the text, and they require the acceptance of the other party." Treaties and Other International Agreements, supra footnote 5, at 11; Vienna Convention, arts. 19-23. [Back]

11. Declarations are "statements expressing the Senate's position or opinion on matters relating to issues raised by the treaty rather than to specific provisions." Treaties and Other International Agreements, supra footnote 5, at 11. [Back]

12. Understandings are "interpretive statements that clarify or elaborate provisions but do not alter them." Id. [Back]

13. Provisos concern "issues of U.S. law or procedure and are not intended to be included in the instruments of ratification to be deposited or exchanged with other countries." Id. [Back]

14. As a matter of customary international law, States are "obliged to refrain from acts which would defeat the object and purpose of a treaty," including entering reservations that are incompatible with a treaty's purposes. Vienna Convention, arts. 18-19. [Back]

15. See, e.g., Louis Henkin, U.S. Ratification of Human Rights Treaties: The Ghost of Senator Bricker, 89 Am. J. Int'l L. 341, 343-44 (1995). [Back]

16. U.S. Const. art. 6, cl. 2 ("[A]ll Treaties made ... under the Authority of the United States, shall be the supreme Law of the Land; and the Judges in every State shall be bound thereby.... "). [Back]

17. See, e.g., Henkin, supra footnote 15; Carlos Manuel Vazquez, Treaties as Law of the Land: The Supremacy Clause and the Judicial Enforcement of Treaties, 122 Harv. L. Rev. 599 (2008); Malvina Halberstam, Alvarez-Machain II: The Supreme Court's Reliance on the Non-Self-Executing Declaration In the Senate Resolution Giving Advice and Consent to the International Covenant on Civil and Political Rights, 1 J. Nat'l Security L. & Pol'y 89 (2005); Lori Fisler Damrosch, The Role of the United States Senate Concerning "Self-Executing" and "Non-Self-Executing" Treaties, 67 Chi.-Kent L. Rev. 515, 527 (1991). [Back]

18. See Halberstam, supra footnote 17, at 602; Damrosch, supra footnote 17, at 527; Vazquez, supra footnote 17, at 609 (concluding, however, that "the treatymakers do have the power under our Constitution to render treaties non-self-executing by attaching declarations of non-self-execution"). [Back]

19. Curtis A. Bradley and Jack L. Goldsmith, Treaties, Human Rights, and Conditional Consent, 149 U. Pa. L. Rev. 399, 446 (2005). [Back]

20. See, e.g., Pierre v. Gonzales, 502 F.3d 109, 115 (2d Cir. 2007) ("The definition of torture under domestic immigration law, and the scope of an individual's entitlement to ... relief [under the United Nations Convention Against Torture and Other Cruel, Inhuman or Degrading Treatment or Punishment (CAT)], is therefore governed by the text of the CAT subject to the terms of the Senate ratification resolution."); Buell v. Mitchell, 274 F.3d 337, 372 (6th Cir. 2001) (rejecting petitioner's claim that Ohio's death penalty violates international law in part by noting U.S. reservations to relevant treaties); Beazley v. Johnson, 242 F.3d 248, 264 (5th Cir. 2001) (suggesting Senate's reservation to provision of ICCPR prohibiting imposition of death sentence for defendants less than 18 years of age was valid). [Back]

21. See Sosa v. Alvarez-Machain, 542 U.S. 692, 735 (2004) (holding the International Covenant on Civil and Political Rights (ICCPR) could not form basis for international law claim because it was ratified "on the express understanding that it was not self-executing and so did not itself create obligations enforceable in the federal courts"). See also Guaylupo-Moya v. Gonzales, 423 F.3d 121, 137 (2d Cir. 2005) ("Th[e declaration that the ICCPR is not self-executing] means that the provisions of the ICCPR do not create a private right of action or separate form of relief enforceable in United States courts."); United States v. Duarte-Acero, 296 F.3d 1277, 1283 (11th Cir. 2002) (noting that the "ICCPR does not create judicially-enforceable individual rights" because of the U.S. reservation to the treaty declaring that Articles 1-27 are non-self-executing); United States ex rel. Perez v. Warden, 286 F.3d 1059, 1063 (8th Cir. 2002) "[T]he ICCPR does not bind federal courts because the treaty is not self-executing and Congress has yet to enact implementing legislation."). [Back]

22. See Oona A. Hathaway, et al., International Law at Home: Enforcing Treaties in U.S. Courts, 37 Yale J. Int'l L. 51, 76-77 (2012) (arguing treaties may be enforced indirectly, defensively, or as an interpretive guide). one commentator has urged courts to construe the non-self-executing declarations to prohibit only the creation of a private right of action, but to allow courts to apply treaties directly to provide a judicial remedy in other cases. See David Sloss, The Domestication of International Human Rights: Non-Self-Executing Declarations and Human Rights Treaties, 24 Yale J. Int'l L. 129 (1999). [Back]

23. See Hathaway et al, supra footnote 22, at 87-88. [Back]

24. See 1 U.S.C. §112b (requiring text of executive agreements to be transmitted to Congress within 60 days, subject to certain exceptions). [Back]

25. E.g., American Ins. Ass'n v. Garamendi, 539 U.S. 396, 415 (2003) ("our cases have recognized that the President has authority to make 'executive agreements' with other countries, requiring no ratification by the Senate ... this power having been exercised since the early years of the Republic"); United States v. Belmont, 301 U.S. 324, 330 (1937) ("an international compact ... is not always a treaty which requires the participation of the Senate"). [Back]

26. State Department, Office of Treaty Affairs, Texts of International Agreements to which the US is a Party (TIAS), at http://www.state.gov/s/l/treaty/tias/index.htm. [Back]

27. This estimate is based on multiple sources which rely on data provided by the State Department, including Treaties and other International Agreements, supra footnote 5, at 39 (providing numbers from 1789 through 1999) and William R. Slomanson, Fundamental Perspectives on International Law 376 (5th ed. 2007) (discussing published executive agreements and treaties concluded between 1789 and 2004). Data from 2005 onward was collected from the State Department's TIAS website, supra footnote 26 (concerning executive agreements reported to Congress) and the Legislative Information System database (identifying treaties submitted to the U.S. Senate for consideration). [Back]

28. The Case-Zablocki Act of 1972 (P.L. 92-403) requires that all "international agreements" other than treaties be transmitted to Congress within 60 days of their entry into force for the United States. The act does not define what sort of arrangements constitute "international agreements," though the legislative history suggests that Congress "did not want to be inundated with trivia ... [but wished] to have transmitted all agreements of any significance." H.Rept. 921301, 92nd Cong. (1972). Implementing State Department regulations establish criteria for assessing when a compact constitutes an "international agreement" that must be reported under the Case-Zablocki Act. These regulations provide that "[m]inor or trivial undertakings, even if couched in legal language and form," are not considered to fall under the purview of the act's reporting requirements. 22 C.F.R. §181.2(a). Similarly, although federal law generally requires the State Department to publish all international agreements to which the United States is a party, an exception is made which affords the Secretary of State the discretion to decline to publish some executive agreements when "public interest in such agreements is insufficient to justify their publication." 1 U.S.C. §112a(b). [Back]

29. In a 1953 congressional hearing, Secretary of State John Foster Dulles was asked how many executive agreements had been entered by the United States pursuant to the NATo Treaty. Dulles replied, with some degree of hyperbole, "about 10,000.... Every time we open a new privy, we have an executive agreement." Hearing on S.J. Res. 1 and S.J. Res. 43: Before a Subcommittee of the Senate Judiciary Committee, 83rd Cong., 1st Sess. (1953), 877. [Back]

30. Treaties and Other International Agreements, supra footnote 5, at 5. See also CRS Report 97-896, Why Certain Trade Agreements Are Approved as Congressional-Executive Agreements Rather Than Treaties, by Jane M. Smith, Daniel T. Shedd, and Brandon J. Murrill; Louis Henkin, Foreign Affairs and the U.S. Constitution (2nd ed. 1996) at 215-18. [Back]

31. Treaties and Other International Agreements, supra footnote 5, at 5. [Back]

32. Id. [Back]

33. U.S. Const. art. VI, §2 ("the laws of the United States ... [and] all treaties made, or which shall be made, under the authority of the United States, shall be the supreme Law of the Land"). [Back]

34. See Treaties and Other International Agreements, supra footnote 5, at 5, citing U.S. Const. arts. II, §1 (executive power), §2 (commander in chief power, treaty power), §3 (receiving ambassadors). Courts have recognized foreign affairs as an area of very strong executive authority. See United States v. Curtiss-Wright Export Corp., 299 U.S. 304 (1936). [Back]

35. See Restatement, supra footnote 1, §303 (4). [Back]

36. See Dames & Moore v. Regan, 453 U.S. 654 (1981) (upholding sole executive agreement concerning the handling of Iranian assets in the United States, despite the existence of a potentially conflicting statute, given Congress's historical acquiescence to these types of agreements); Youngstown Sheet & Tube Co. v. Sawyer, 343 U.S. 579 (1952) ("When the President acts pursuant to an express or implied authorization of Congress, his powers are at their maximum.... Congressional inertia, indifference or quiescence may ... invite, measures of independent Presidential responsibility.... When the President takes measures incompatible with the expressed or implied will of Congress, his power is at its lowest ebb, for then he can rely only upon his own constitutional powers minus any constitutional powers of Congress over the matter") (Jackson, J., concurring). But see Medellin v. Texas, 552 U.S. 491, 531-532 (2008) (suggesting that Dames & Moore analysis regarding significance of congressional acquiescence might be relevant only to a "narrow set of circumstances," where presidential action is supported by a "particularly longstanding practice" of congressional acquiescence). [Back]

37. Compare Edwin Borchard, Treaties and Executive Agreements: A Reply, 54 YALE L. J. 616 (1945) (arguing that the congressional-executive agreement is not a constitutionally permissible alternative to a treaty, and that sole executive agreements are permissible in limited circumstances); Bradford C. Clark, Domesticating Sole Executive Agreements, 93 Va. L. Rev. 1573 (2007) (arguing that the text and drafting history of the Constitution support the position that treaties and executive agreements are not interchangeable, and also arguing that the Supremacy Clause should be read to generally preclude sole executive agreements from overriding existing law); Laurence H. Tribe, Taking Text and Structure Seriously: Reflections on Free-Form Method in Constitutional Interpretation, 108 Harv. L. Rev. 1221 (1995) (arguing that the Treaty Clause is the exclusive means for Congress to approve significant international agreements); John C. Yoo, Laws as Treaties?: The Constitutionality of Congressional-Executive Agreements, 99 Mich. L. Rev. 757 (2001) (arguing that treaties are the constitutionally required form for congressional approval of an international agreement concerning action lying outside of Congress's constitutional powers, including matters with respect to human rights, political/military alliances, and arms control, but are not required for agreements concerning action falling within Congress's powers under Art. I of the Constitution, such as agreements concerning international commerce); with Restatement, supra footnote 1, §303 n.8 ("At one time it was argued that some agreements can be made only as treaties, by the procedure designated in the Constitution.... Scholarly opinion has rejected that view."); Henkin, supra footnote 30, at 217 ("Whatever their theoretical merits, it is now widely accepted that the Congressional-Executive agreement is available for wide use, even general use, and is a complete alternative to a treaty.... "); Oona A. Hathaway, Treaties' End: The Past, Present, and Future of International Lawmaking in the United States, 117 YALE L.J. 1236, 1244 (2008) (noting that "weight of scholarly opinion" since the 1940s has been in favor of the view that treaties and congressional-executive agreements are interchangeable); Bruce Ackerman & David Golove, Is NAFTA Constitutional?, 108 Harv. L. Rev. 799 (1995) (arguing that developments in the World War II era altered historical understanding of the Constitution's allocation of power between government branches so as to make congressional-executive agreement a complete alternative to a treaty). [Back]

38. Compare Yoo, supra footnote 37, at 821 ("Treaties ... remain the required instrument of national policy when the federal government reaches international agreements on matters outside of Article I, Section 8, or over which the President and Congress possess concurrent and potentially conflicting powers) with Hathaway, supra footnote 37, at 1270-1271 (disagreeing with delineation argued by Yoo, supra, and arguing that "areas of law in which Article II treaties are used extensively, including human rights, dispute resolution, arms control, aviation, the environment, labor, consular relations, taxation, and telecommunications almost never extend beyond Congress's Article I powers ..."). [Back]

39. Restatement, supra footnote 1, at §302, n. 5; See also Greater Tampa Chamber of Commerce v. Goldschmidt, 627 F.2d 258 (D.C. Cir. 1980) (finding that plaintiffs lacked standing to challenge the propriety of the form taken by an international agreement between the United States and United Kingdom). Executive agreements dealing with matters having no direct impact upon private interests in the United States (e.g., agreements concerning military matters or foreign relations) are rarely the subject of domestic litigation, in part because persons typically cannot demonstrate that they have suffered an actual, redressable injury and therefore lack standing to challenge such agreements. Restatement, supra footnote 1, at §303, n. 11. [Back]

40. See Made in the USA Foundation v. United States, 242 F.3d 1300 (11th Cir. 2001) (assessment of whether the North American Free Trade Agreement was properly entered as a congressional-executive agreement rather than a treaty was a non-justiciable political question), cert. denied by United Steelworkers of America, AFL-CIo, CLC v. United States, 534 U.S. 1039 (2001). [Back]

41. Inter-American Treaty of Reciprocal Assistance, 62 Stat. 1681, entered into force December 3, 1948; North Atlantic Treaty, 63 Stat. 2241, entered into force August 24, 1949; Security Treaty Between Australia, New Zealand and the United States of America, 3 U.S.T. 3420, entered into force April 29, 1952; Mutual Defense Treaty Between the United States of America and the Republic of the Philippines, 3 U.S.T. 3947, entered into force August 27, 1952; Mutual Defense Treaty Between the United States of America and the Republic of Korea, 5 U.S.T. 2368, entered into force November 17, 1954; Southeast Asia Collective Defense Treaty, 6 U.S.T. 81, entered into force February 19, 1955; Treaty of Mutual Cooperation and Security Between the United States of America and Japan, 11 U.S.T. 1632, entered into force June 23, 1960 (replacing Security Treaty Between the United States of America and Japan, 3 U.S.T. 3329, entered into force April 28, 1952). [Back]

42. See generally CRS Report 98-958, Extradition To and From the United States: Overview of the Law and Recent Treaties, by Michael John Garcia and Charles Doyle, at Appendix A (listing bilateral extradition treaties to which the United States is a party). Congress enacted statutes that permitted in certain circumstances the extradition of non-citizens to foreign countries even in the absence of a treaty, P.L. 104-132, Title IV, § 443(a) (1996), as well as the surrender of U.S. citizens to face prosecution before the International Tribunals for Rwanda and Yugoslavia, P.L. 104106, Div. A, §1342 (1996). The U.S. Court of Appeals for the Fifth Circuit upheld the legality of the latter statute, and held that extradition may be effectuated either pursuant to a treaty or authorizing statute. Ntakirutimana v. Reno, 184 F.3d 419 (5th Cir. 1999). [Back]

43. See, e.g., Convention on the Prevention and Punishment of the Crime of Genocide, entered into force for the United States on February 23, 1989, 78 U.N.T.S. 277; International Covenant on Civil and Political Rights, S. Exec. Doc. E, 95th Cong., 2nd. Sess., 99 U.N.T.S. 171, entered into force for the United States on September 8, 1992; Convention Against Torture and other Cruel, Inhuman or Degrading Treatment or Punishment, S. Treaty Doc. No. 95-2, 1465 U.N.T.S. 85 , entered into force for the United States on November 20, 1994. [Back]

44. See, e.g., Treaty on the Non-Proliferation of Nuclear Weapons, 21 U.S.T. 483, entered into force March 5, 1970; Treaty on the Limitation of Anti-Ballistic Missile Systems, United States and the Union of the Soviet Socialist Republics, 23 U.S.T. 3435, entered into force October 3, 1972; Convention on the Prohibition of Development, Production, Stockpiling and Use of Chemical Weapons and on Their Destruction, S. Treaty Doc. No. 103-21, entered into force April 29, 1997. But see 22 U.S.C. §2573 (provision of Arms Control and Disarmament Act of 1961, as amended, generally barring acts that oblige the United States to limit forces or armaments in a "military significant manner" unless done pursuant to a treaty or further affirmative legislation by Congress); Interim Agreement on Certain Measures with Respect to the Limitation of Strategic Offensive Arms, United States-Soviet Union, 23 U.S.T. 3462, entered into force October 3, 1972 (Strategic Arms Limitation Talks (SALT I) Interim Agreement which was entered as a congressional-executive agreement pursuant to P.L. 92-448, 86 Stat. 746, and was intended as a stop-gap, five-year measure while the parties negotiated a permanent agreement). [Back]

45. See, e.g., International Convention for the Prevention of Pollution of the Sea by Oil, with Annexes, 12 U.S.T. 2989, 327 U.N.T.S. 3, entered into force for the United States on December 8, 1961; United Nations Framework Convention on Climate Change, with Annexes, Sen. Treaty Doc. 102-38, 1771 UNTS 107, entered into force March 21, 1994; Montreal Protocol on Substances that Deplete the Ozone Layer, with Annexes, SEN. TREATY DOC. 100-10, 1522 U.N.T.S. 3, entered into force January 1, 1989. [Back]

46. Under these agreements, parties generally agree to tax the income of residents of the other agreement parties at a reduced rate, or exempt those residents from taxation altogether. For a list of tax treaties to which the United States is a party, see International Revenue Service, United States Income Tax Treaties - A to Z, at http://www.irs.gov/Businesses/International-Businesses/United-States-Income-Tax-Treaties--A-to-Z. [Back]

47. See, e.g., Treaty Concerning the Canadian International Boundary, United States and United Kingdom, 35 Stat. 2003, entered into force June 4, 1908; Treaty to Resolve Pending Boundary Differences and Maintain the Rio Grande and Colorado River as the International Boundary between the United States and Mexico, with Maps, 23 U.S.T. 371, entered into force April 18, 1972. The executive branch has regularly entered agreements to "provisionally" set boundaries pending ratification of a treaty intended to permanently resolve a boundary dispute. While some of these provisional agreements have been for a short duration, others have remained in effect for many years on account of the failure to ratify a final agreement. For example, by way of a series of two-year executive agreements, the executive branch has continued to provisionally apply a proposed U.S.-Cuba maritime boundary agreement that was submitted to the Senate in 1978. See Sen. Exec. Doc. H, 96th Cong., 1st Sess. [Back]

48. Circular 175 initially referred to a 1955 Department of State Circular which established a process for the coordination and approval of international agreements. These procedures, as modified, are now found in 22 C.F.R. Part 181 and 11 Foreign Affairs Manual (F.A.M.) chapter 720. [Back]

49. 11 F.A.M. §723.3 (2006). [Back]

50. S.Res. 536, S.Rept. 95-1171, 95th Cong. (1977). [Back]

51. 11 F.A.M. §723.4(b)-(c) (2006). [Back]

52. Id. at §723.4(c). [Back]

53. Temporary arrangements intended to avoid dispute pending the conclusion of a permanent legal agreement are sometimes referred to as modi vivendi arrangements, and can potentially be either legal or nonlegal in nature. For further discussion of U.S. historical practice with respect to modi vivendi agreements, see William Hays Simpson, Use of Modi Vivendi in Settlement of International Disputes, 11 Rocky Mntn. L. Rev. 89 (1938); W. Michael Reisman, Unratified Treaties and Other Unperfected Acts in International Law: Constitutional Functions, 35 vAND. J. Transnat'l L. 729 (2002). [Back]

54. See generally Robert E. Dalton, Asst. Legal Adviser for Treaty Affairs, International Documents of a Non-Legally Binding Character, State Department, Memorandum, March 18, 1994, available at http://www.state.gov/documents/organization/65728.pdf (discussing U.S. and international practice with respect to nonlegal, political agreements); Duncan B. Hollis and Joshua J. Newcomer, "Political" Commitments and the Constitution, 49 Va. J. Int'l L. 507 (2009) (discussing U.S. political commitments made to foreign States and the constitutional implications of the practice). [Back]

55. 22 C.F.R. §181.2(a)(1). [Back]

56. Id. See also State Department office of the Legal Adviser, Guidance on Non-Binding Documents, at http://www.state.gov/s/l/treaty/guidance/. [Back]

57. See S.Rept. 91-129 (1969) (Senate Committee on Foreign Relations report in favor of the National Commitments Resolution, S.Res. 85, criticizing the undertaking of "national commitments" by the Executive, either through international agreements or unilateral pledges to other countries, without congressional involvement) [hereinafter "Committee Report"]. [Back]

58. S.Res. 85, 91st Congress, 1st Sess. (1969). [Back]

59. Id. [Back]

60. S.Rept. 91-129, at 26. [Back]

61. See, e.g., H.R. 4438, Executive Agreements Review Act, 94th Cong., 1st Sess. (proposing to establish legislative veto over executive agreements involving national commitments); S.Res. 24, Treaty Powers Resolution, 95th Cong., 1st Sess. (proposing that it would not be in order for the Senate to consider any legislation authorizing funds to implement any international agreement which the Senate has found to constitute a treaty, unless the Senate has given its advice and consent to treaty ratification). [Back]

62. See State Dept., Office of the Legal Adviser, Circular 175 Procedure, at http://www.state.gov/s/l/treaty/c175/ ("The Circular 175 procedure does not apply to documents that are not binding under international law. Thus, statements of intent or documents of a political nature not intended to be legally binding are not covered by the Circular 175 procedure."). [Back]

63. See, e.g., Medellin, 552 U.S. at 505 n.2 (2008) ("What we mean by 'self-executing' is that the treaty has automatic domestic effect as federal law upon ratification."); Cook v. United States, 288 U.S. 102, 119 (1933) ("For in a strict sense the [t]reaty was self-executing, in that no legislation was necessary to authorize executive action pursuant to its provisions."); Foster v. Neilson, 2 Pet. 253, 315, 7 L.Ed. 415 (1829) (Marshall, C.J.) (describing a treaty as "equivalent to an act of the legislature" when it "operates of itself without the aid of any legislative provision"), overruled on other grounds by United States v. Percheman, 7 Pet. 51, 8 L.Ed. 604 (1833). See generally Restatement, supra footnote 1, §111 & cmt. h. [Back]

64. E.g.,Medellin, 552 U.S. at 505("In sum, while treaties may comprise international commitments ... they are not domestic law unless Congress has either enacted implementing statutes or the treaty itself conveys an intention that it be 'self-executing' and is ratified on these terms.") (internal citations and quotations omitted); Whitney v. Robertson, 124 U.S. 190, 194 (1888) ("When the [treaty] stipulations are not self-executing, they can only be enforced pursuant to legislation to carry them into effect, and such legislation is as much subject to modification and repeal by congress as legislation upon any other subject."). See generally RESTATEMENT, supra footnote 1, §111(4)(a) & cmt. h. [Back]

65. For example, in the case of the United Nations Convention Against Torture and other Cruel, Inhuman or Degrading Treatment or Punishment, G.A. Res. 39/46, Annex, 39 U.N. GAOR Supp. No. 51, U.N. Doc. A/39/51 (1984), the Senate gave advice and consent subject to a declaration that the treaty was not self-executing. U.S. Reservations, Declarations, and Understandings to the Convention Against Torture and other Cruel, Inhuman or Degrading Treatment or Punishment, 136 Cong. Rec. H.R. 1 (daily ed., Oct. 27, 1990). Congress has specified that neither World Trade organization (WTo) agreements nor rulings made by the WTo Dispute Settlement Body pursuant to these agreements have direct legal effect under U.S. domestic law. See CRS Report RS22154, World Trade Organization (WTO) Decisions and Their Effect in U.S. Law, by Jane M. Smith, Brandon J. Murrill, and Daniel T. Shedd. [Back]

66. Restatement, supra footnote 1, §111(4)(a) & reporters' n. 5-6. [Back]

67. See, e.g., John H. Jackson, Status of Treaties in Domestic Legal Systems: A Policy Analysis, 86 Am. J. Int'l L. 310 (1992); Jordan J. Paust, Self-Executing Treaties, 82 Am. J. Int'l L. 760 (1988); Carlos Manuel Vazquez, Treaties as Law of the Land: The Supremacy Clause and the Judicial Enforcement of Treaties, 122 Harv. L. Rev. 599 (2008); John C. Yoo, Globalism and the Constitution: Treaties, Non-Self-Execution, and the Original Understanding, 99 Colum. L. Rev. 1955 (1999). [Back]

68. See RESTATEMENT, supra footnote 1, §111, cmt. h. [Back]

69. Missouri v. Holland, 252 U.S. 416 (1920). [Back]

70. Id. at 432. Since Holland, a number of federal statutes implementing treaty requirements have been recognized by reviewing courts as constitutionally permissible under the Necessary and Proper Clause. See, e.g., United States v. Bond, 681 F.3d 149, cert. granted, No. 12-158, 2013 U.S. LEXIS 914 (U.S., Jan. 18, 2013) (applying Holland and holding that the Chemical Weapons Convention Implementation Act of 1998, 18 U.S.C. §229, was a constitutionally valid exercise of Congress's power under the Necessary and Proper Clause to implement a treaty requirement); United States v. Ferreira, 275 F.3d 1020 (11th Cir. 2001) (upholding Hostage Taking Act, 18 U.S.C. §1203, as necessary and proper to implement the International Convention Against the Taking of Hostages); United States v. Wang Kun Lue, 134 F.3d 79 (2nd Cir. 1997) (same). See also United States v. Lara, 541 U.S. 193 (2004) (citing to the Indian Commerce Clause and Treaty Clause as providing Congress with power to legislate on Indian tribe issues, and stating that "treaties ... can authorize Congress to deal with matters with which otherwise Congress could not deal ... ") (internal quotations omitted). [Back]

71. See Printz v. United States, 521 U.S. 898 (1997); New York v. United States, 505 U.S. 144 (1992). See generally Edward T. Swaine, Does Federalism Constrain the Treaty Power?, 103 Colum. L. Rev. 403 (2003). For criticism of the Supreme Court's decision in Missouri v. Holland, and arguments that the treaty power may not expand Congress's legislative power, see Nicholas Quinn Rosenkranz, Executing the Treaty Power, 118 Harv. L. Rev. 1867 (2005). [Back]

72. Bond v. United States, 133 S. Ct. 978 (U.S., Jan. 18, 2013). The petitioner had been convicted under the Chemical Weapons Convention Implementation Act of 1998, 18 U.S.C. §229, for attempting to poison her husband's paramour with toxic chemicals. The petitioner argues that the act, as applied, intrudes upon matters falling under traditional state authority, and that Congress may not act beyond the scope of its enumerated powers to implement a treaty. See Bond v. United States, Petition for Writ of Certiorari, No. 12-158 (U.S. Aug. 1, 2012), available at http://sblog.s3.amazonaws.com/wp-content/uploads/2012/09/12-158-2012-08-01-Bond-Cert-Pet-Final.pdf. [Back]

73. 18 U.S.C. §229. [Back]

74. For further discussion of the Bond ruling, see CRS Report R42968, Bond v. United States: Validity and Construction of the Federal Chemical Weapons Statute, by Charles Doyle. [Back]

75. Bond v. United States, 134 S.Ct. 2077, 2087 (2014). [Back]

76. See Whitney, 124 U.S. at 194 (1888) ("By the constitution, a treaty is placed on the same footing, and made of like obligation, with an act of legislation. Both are declared by that instrument to be the supreme law of the land, and no superior efficacy is given to either over the other."). [Back]

77. See U.S. Const., art. VI, §2 ("the laws of the United States ... [and] all treaties made, or which shall be made, under the authority of the United States, shall be the supreme Law of the Land"); Ware v. Hylton, 3 U.S. (3 Dall.) 199, 237 (1796) ("laws of any of the States, contrary to a treaty, shall be disregarded"). [Back]

78. See Reid v. Covert, 354 U.S. 1 (1957) (Black, J., plural) ("It would be manifestly contrary to the objectives of those who created the Constitution, as well as those who were responsible for the Bill of Rights-let alone alien to our entire constitutional history and tradition-to construe [the Supremacy Clause] as permitting the United States to exercise power under an international agreement without observing constitutional prohibitions."); Doe v. Braden, 57 U.S. 635, 657 (1853) ("The treaty is therefore a law made by the proper authority, and the courts of justice have no right to annul or disregard any of its provisions, unless they violate the Constitution of the United States."). See generally Restatement, supra footnote 1, §115. [Back]

79. United States v. Belmont, 301 U.S. 324 (1937) (sole executive agreement concerning settlement of U.S.-Soviet claims provided federal government with authority to recover claims held in New York banks, despite existence of state laws that would generally bar their recovery); United States v. Pink, 315 U.S. 203 (1942) (similar). [Back]

80. Executive agreements have been held to be inferior to conflicting federal law when the agreement concerns matters expressly within the constitutional authority of Congress. See, e.g., United States v. Guy W. Capps, Inc., 204 F.2d 655 (4th Cir. 1953) (finding that executive agreement contravening provisions of import statute was unenforceable); Restatement, supra footnote 1, §115 reporters' n.5. However, an executive agreement may trump pre-existing federal law if it concerns an enumerated or inherent executive power under the Constitution, or if Congress has historically acquiesced to the President entering agreements in the relevant area. See Pink, 315 U.S. at 230 ("[a]ll Constitutional acts of power, whether in the executive or in the judicial department, have as much legal validity and obligation as if they proceeded from the legislature") (quoting The Federalist No. 64 (John Jay)); Dames & Moore, 453 U.S. at 654 (upholding sole executive agreement concerning the handling of Iranian assets in the United States, despite the existence of a potentially conflicting statute, given Congress's historical acquiescence to these types of agreements). [Back]

81. See generally RESTATEMENT, supra footnote 1, §115. [Back]

82. Whitney, 124 U.S. at 194. [Back]

83. In recent years, there has been some disagreement as to the domestic legal effect of a non-self-executing treaty following the enactment of implementing legislation. The weight of scholarly and judicial opinion arguably supports the view that it is only the implementing legislation, and not the underlying non-self-executing agreement, which has domestic legal effect. See, e.g., Stephens v. American Intern. Ins. Co., 66 F.3d 41, 45 (2d. Cir. 1995) (legislation implementing non-self-executing agreement informed analysis as to whether state law was preempted, rather than the agreement itself); Safety Nat. Cas. Corp. v. Certain Underwriters At Lloyd's, London, 587 F.3d 714, 744 (5th Cir. 2009) (Elrod, J., dissenting) (citing Supreme Court and appellate court decisions and scholarly writings to support view that only the legislation implementing a non-self-executing agreement is domestically enforceable, but not the agreement itself); Sloss, supra footnote 22, at 149 ("[T]o the best of the author's knowledge, no U.S. court has ever held a treaty provision to be non-self-executing and then applied it directly to decide a case."); RESTATEMENT, supra footnote 1, §111 & cmt. h. ("[I]t is the implementing legislation, rather than the agreement itself, that is given effect as law in the United States. That is true even when a non-self-executing agreement is 'enacted' by, or incorporated in, implementing legislation."). However, at least one federal appellate court has recognized that a non-self-executing treaty itself becomes the "Law of the Land" under the Supremacy Clause upon the enactment of implementing legislation. Safety Nat. Cas. Corp., 587 F.3d at 714 (en banc) (also disputing dissent's claims that judicial and scholarly opinion supports a contrary view), cert. denied, Louisiana Safety Ass'n of Timbermen--Self Insurers Fund v. Certain Underwriters at Lloyd's, London, 131 S.Ct. 65 (2010). [Back]

84. Medellin, 552 U.S. at 525-226. [Back]

85. Id. (holding that presidential memorandum ordering a U.S. state court to give effect to non-self-executing- treaty requirement did not constitute federal law preempting the state's procedural default rules). For further discussion, see CRS Report RL34450, Can the President Compel Domestic Enforcement of an International Tribunal's Judgment? Overview of Supreme Court Decision in Medellin v. Texas, by Michael John Garcia. [Back]

86. Restatement, supra footnote 1, §102(2). [Back]

87. Id. at §102 cmt. c. [Back]

88. Id. at §102, reporters' n. 2. The philosophy underlying the consistent objector exemption is that States are bound by customary international law because they have at least tacitly consented to it. Binding them to abide to customary practices despite their explicit rejection of these norms would violate their sovereign rights--though States are likely still bound in the case of peremptory, jus cogens norms which are thought to permit no State derogation, such as the international prohibition against genocide or slavery. See Colom v. Peru, 1950 I.C.J. 266 (Nov. 20); U.K. v. Norway, 1951 I.C.J. 116 (Dec.18). [Back]

89. Whitney, 124 U.S. at 194 (When... [a statute and treaty] relate to the same subject, the courts will always endeavor to construe them so as to give effect to both, if that can be done without violating the language of either; but, if the two are inconsistent, the one last in date will control the other: provided, always, the stipulation of the treaty on the subject is self-executing."). [Back]

90. Restatement, supra footnote 1, §102 (2) cmt. c. For a discussion of potential difficulties in relying U.N. General Assembly Resolutions as evidence of customary international law, see oscar Schachter, International Law in Theory and Practice: General Course in Public International Law, 178 Rec. Des Cours 111-121 (1982-v). [Back]

91. See Sosa v. Alvarez-Machain, 542 U.S. 692, 738 (2004) (declining to apply protections espoused by the Universal Declaration of Human Rights because it "does not of its own force impose obligations as a matter of international law"). [Back]

92. The Paquete Habana, 175 U.S. at 700. As a result, it is the opinion of some commentators that "no enactment of Congress may be challenged on the grounds that it violates customary international law." Wade Estey, The Five Bases of Extraterritorial Jurisdiction and the Failure of the Presumption Against Extraterritoriality, 21 Hastings Int'l. & Comp. L. Rev. 177, 180 (1997). See also Committee of U.S. Citizens Living in Nicaragua, 859 F.2d at 940. [Back]

93. Murray v. Schooner Charming Betsy, 6 U.S. (2 Cranch) 64, 118 (1804) (Marshall, J.) ("an act of Congress ought never to be construed to violate the law of nations if any other possible construction remains.... "). But see Sampson v. Federal Republic of Germany, 250 F.3d 1145, 1151-54 (7th Cir. 2001) (suggesting that given the "present uncertainty about the precise domestic role of customary international law," application of this canon of construction to resolve differences between ambiguous congressional statutes and customary international law should be used sparingly). [Back]

94. Restatement, supra footnote 1, §702, cmt. n. [Back]

95. Buell v. Mitchell, 274 F.3d 337 (6th Cir. 2001), citing North Sea Continental Shelf (Federal Republic of Germany/Denmark; Federal Republic of Germany/The Netherlands) 1969 I.C.J. 51/52 (Feb. 20) & Restatement, supra footnote 1, §102 (2) cmt. k. & reporters' n. 6. [Back]

96. 28 U.S.C. §1350. [Back]

97. For additional background on the ATS, see CRS Report RL32118, The Alien Tort Statute: Legislative History and Executive Branch Views, by Jennifer K. Elsea, and CRS Report R42925, Kiobel v. Royal Dutch Petroleum Co.: Extraterritorial Jurisdiction Under the Alien Tort Statute, by Richard M. Thompson II. [Back]

98. 630 F.2d 876 (2nd Cir. 1980). The court based its conclusion that torture was prohibited under international law upon sources including, inter alia, U.N. resolutions, the U.N. Charter, and the Universal Declaration of Human Rights. [Back]

99. See, e.g., Flores v. Southern Peru Copper Corp., 343 F.3d 140 (2nd Cir. 2003) (Peruvian plaintiffs brought personal injury claims under ATS against American mining company, alleging that pollution from mining company's Peruvian operations had caused severe lung disease); Abebe-Jira v. Negewo, 72 F.3d 844 (11th Cir. 1996) (former prisoners in Ethiopia filed lawsuit under ATS against former Ethiopian official for torture); Kadic v. Karadzic, 70 F.3d 232 (2nd Cir.1995) (Bosnian plaintiffs brought suit against the self-proclaimed leader of unrecognized Bosnian-Serbian entity under the ATS for war crimes). [Back]

100. 542 U.S. 692 (2004). [Back]

101. Alvarez-Machain v. United States, 331 F.3d 604, 609 (9th Cir. 2003) (en banc). [Back]

102. See United States v. Alvarez-Machain, 504 U.S. 655 (1992). [Back]

103. Sosa, 542 U.S. at 724. [Back]

104. Id. at 725. [Back]

105. Id. at 723. [Back]

106. Id. at 732. [Back]

107. Id. at 734-735. [Back]

108. Id. See also, e.g., Aldana v. Del Monte Fresh Produce, N.A., Inc., 416 F.3d 1242 (11th Cir. 2005), cert. denied, 549 U.S. 1032(2006) (while claim of torture was cognizable under ATS, claims of arbitrary detention and cruel, inhuman or degrading treatment were not); Taveras v. Taveraz, 477 F.3d 767 (6th Cir. 2006) (cross-border child abduction by parent did not constitute violation of "law of nations" cognizable under ATS); Abdullahi v. Pfizer, Inc., 562 F.3d 163 (2nd Cir. 2009) (jurisdiction existed under ATS for claim against private company that, with the aid of Nigerian government, allegedly violated customary international prohibition on non-consensual human medical experimentation), cert. denied, 130 S. Ct. 3541 (2010). [Back]

109. Kiobel v. Royal Dutch Petroleum Co., 133 S.Ct. 1659 (2013). [Back]

110. When the Supreme Court initially granted certiorari to consider the Kiobel case, it appeared that the central issue concerned whether corporations could be held liable under the ATS for violations of the laws of nations. After the first round of oral arguments, however, the Court directed the parties to file supplemental briefs on the question of the ATS's extraterritorial application and heard a second round of oral arguments on that issue. For further background, see CRS Legal Sidebar WSLG128, Supreme Court to Rehear Kiobel Case this Fall--Possible Repercussions for Human Rights Cases and Foreign Affairs, by Richard M. Thompson II. [Back]

111. Kiobel,133 S.Ct. at 1669. The majority opinion stated that "mere corporate presence" in the United States was not a sufficient nexus for ATS jurisdiction to attach over a multinational corporation's conduct outside the country. Id. Writing in concurrence, Justice Kennedy stated that the Court's opinion was "careful to leave open a number of significant questions regarding the reach and interpretation" of the ATS, including its extraterritorial "application to allegations of serious violations of international law principles protecting persons." Id. (Kennedy, J., concurring). Rejecting the presumption against extraterritoriality, Justice Breyer, also concurring and joined by three other members of the Court, would have held that ATS jurisdiction may attach when "(1) the alleged tort occurs on American soil, (2) the defendant is an American national, or (3) the defendant's conduct substantially and adversely affects an important American national interest, and that includes a distinct interest in preventing the United States from becoming a safe harbor (free of civil as well as criminal liability) for a torturer or other common enemy of mankind." Id. at 1671 (Breyer, J., concurring). [Back]

112. For discussion and analysis of the Kiobel case, see CRS Report R42925, Kiobel v. Royal Dutch Petroleum Co.: Extraterritorial Jurisdiction Under the Alien Tort Statute, by Richard M. Thompson II. [Back]

113. See, e.g., Sanchez-Llamas v. Oregon, 548 U.S. 331, 354 (2006) (while Optional Protocol of the Vienna Convention on Consular Relations, to which the United States was a party, gave the International Court of Justice jurisdiction to settle disputes between parties regarding the treaty's meaning, ruling by the international tribunal was not binding precedent on U.S. courts; if "treaties are to be given effect as federal law ... determining their meaning as a matter of federal law is emphatically the province and duty of the judicial department, headed by the one [S]upreme Court established by the Constitution") (citations and quotations omitted). [Back]

114. Thirty Hogsheads of Sugar v. Boyle, 13 U.S. (9 Cranch) 191 (1815). [Back]

115. See, e.g., Medellin, 552 U.S. at 507(Court interpretation of international agreement may be aided by examining negotiating and drafting history and the post-ratification understanding of contracting parties); Zicherman v. Korean Air Lines Co., Ltd., 516 U.S. 217 (1996) (same); I.N.S. v. Cardoza-Fonseca, 480 U.S. 421, 439 n.22 (1987) (using U.N. interpretative materials to "provide significant guidance in construing" the 1967 United Nations Protocol Relating to the Status of Refugees); Air France v. Saks, 470 U.S. 392, 404 (1985) (finding that "the opinions of our sister signatories to be entitled to considerable weight" when interpreting agreement provisions); Sumitomo Shoji America, Inc. v. Avagliano, 457 U.S. 176, 184 n.10 (1981) (position of Japanese government entitled to great weight when interpreting provisions of U.S.-Japan treaty); Jordan v. Tashiro, 278 U.S. 123, 127 (1928) (finding that provisions of treaties "should be liberally construed so as to effect the apparent intention of the parties to secure equality and reciprocity between them"). [Back]

116. Recent controversy has focused on citations to contemporary foreign law in U.S. courts' analyses of the meaning and scope of U.S. constitutional provisions. But citations to foreign law may also occur in other, sometimes less controversial, contexts. For example, a federal or U.S. state statute may recognize action taken by a foreign government as being relevant to the person's eligibility for a federal or state right or benefit (e.g., whether to recognize a marriage occurring in another country; or the implications that a foreign criminal conviction may have upon an non-citizen's ability under U.S. immigration laws to enter or remain in the United States). Litigation concerning these domestic statutes may occasionally compel U.S. courts to interpret and apply foreign law. Moreover, the law of a U.S. state may authorize the recognition of a foreign judgment or arbitration award. Further, a U.S. state's choice of law rules may require application of foreign law in certain civil disputes taking place between private parties (e.g., when a person brings suit against a person residing in the U.S. state on account of injurious activities that occurred overseas). In recent years, the possibility that U.S. state courts might apply religious law to settle family disputes, or might enforce an anti-defamation judgment of a foreign state which does not protect free speech to the same degree as the United States, has been the subject of legislative enactments at the state or federal level, and, in some instances, litigation. For discussion of these issues, see CRS Report R41824, Application of Religious Law in U.S. Courts: Selected Legal Issues, by Cynthia Brown, and CRS Report R41417, The SPEECH Act: The Federal Response to "Libel Tourism" (discussing the SPEECH Act, P.L. 111-223, which bars U.S. state and federal courts from recognizing or enforcing a foreign judgment for defamation unless certain requirements are satisfied, including consistency with the U.S. Constitution and Section 230 of the Communications Act of 1934, which accords legal protections to providers of interactive computer services which block or screen offensive material). [Back]

117. See generally Steven G. Calabresi and Stephanie Dotson Zimdahl, The Supreme Court And Foreign Sources Of Law: Two Hundred Years Of Practice And The Juvenile Death Penalty Decision, 47 Wm. & Mary L. Rev. 743 (2005) (discussing historical usage of foreign law by Supreme Court and controversy regarding usage in recent cases involving constitutional interpretation). [Back]

118. 539 U.S. 558 (2003). [Back]

119. 543 U.S. 551 (2005). [Back]

120. 478 U.S. 186, 192 (1986). [Back]

121. Lawrence, 539 U.S. at 576-577. In dissent, Justice Scalia referred to the majority's discussion of foreign law as "meaningless ... [d]angerous dicta." Id. at 2495 (Scalia, J., dissenting). [Back]

122. Thompson v. Oklahoma, 487 U.S. 815 (1988). [Back]

123. Stanford v. Kentucky, 492 U.S. 361 (1989). [Back]

124. For further discussion, see CRS Report RS21969, Capital Punishment and Juveniles, by Alison M. Smith. [Back]

125. Id. at 578. [Back]

126. Id. [Back]


Tienda de Libros Radio Nizkor On-Line Donations

Corte Penal Intl
small logoThis document has been published on 25Mar15 by the Equipo Nizkor and Derechos Human Rights. In accordance with Title 17 U.S.C. Section 107, this material is distributed without profit to those who have expressed a prior interest in receiving the included information for research and educational purposes.